My Projects

A1-RealViz

A real-time visualization and control tool for the Unitree A1 robot, featuring:

  • Interactive joint-control sliders to command the robot’s joints.
  • Real-time plots of joint positions & foot forces.
  • Synchronized Gazebo and RViz views.

Grid Optimization Puzzle Game

A grid-based puzzle game implemented in Python using Pygame

  • In this game, multiple agents navigate a 5x5 grid, overcome obstacles, and perform actions (such as acquiring colors and opening doors) to reach designated target positions.
  • The project demonstrates the use of classical search and planning algorithms—BFS, DFS, and A*—to automatically solve the puzzle, as well as a random controller for baseline testing.

Steel Defect Detection

Implements a U-Net semantic segmentation model to spot defects on steel surfaces:

  • UNet for pixel-level defect masks.
  • Real-time inference pipeline.
  • Evaluated via Dice coefficient & IoU metrics.

EEG Signal Classification

ML pipeline to classify EEG signals into hand gestures, enabling intuitive robot control:

  • Preprocessed EEG data (noise removal, feature extraction).
  • Designed & trained classification models.
  • Validated accuracy & robustness on experimental datasets.

Apple Counting Using Machine Learning

Compared two methods for counting apples in an orchard:

  • YOLOv5s object detection.
  • Blob detection on HSV-masked images.
  • Benchmarked accuracy and speed.
Apple counting mask method

Socially & Physically Assistive Robots in HRI

Analysis of assistive robots’ impact on human-robot interaction:

  • Pepper assisting with daily tasks.
  • TurtleBot3 delivering medication on schedule.
  • Evaluated user satisfaction & effectiveness.
Social robot assisting in daily tasks

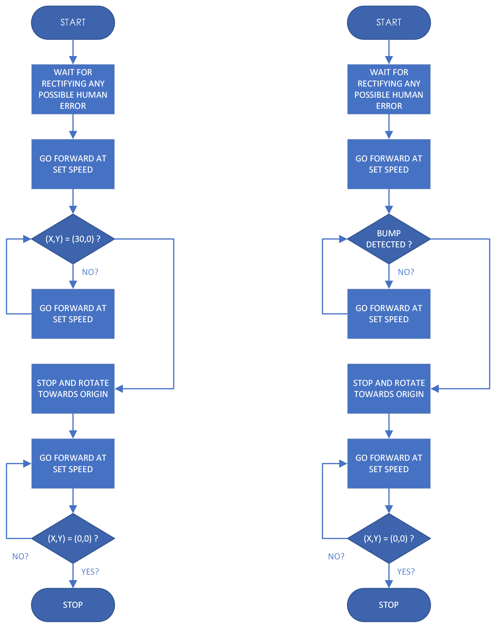
Path Traversing

Autonomous mobile robot surveying an underwater pipeline to find breakages and return:

  • Based on Pololu 3Pi+ platform.
  • Advanced navigation in challenging environments.

Investigating Odometry Errors

Study on collision-induced odometry errors using accelerometer & encoder data:

  • Designed experiments with enhanced robot platform.
  • Characterized and mitigated error sources.
Odometry error investigation flowchart

Nao as a Meditation Assistant

User study comparing NAO robot-guided meditation vs. smartphone video:

  • Measured emotional state & stress levels.
  • Analyzed impact of physical robot presence.